首页 >> 科技快讯 >> 正文
首页 >> 科技快讯 >> 通知公告 >> 正文
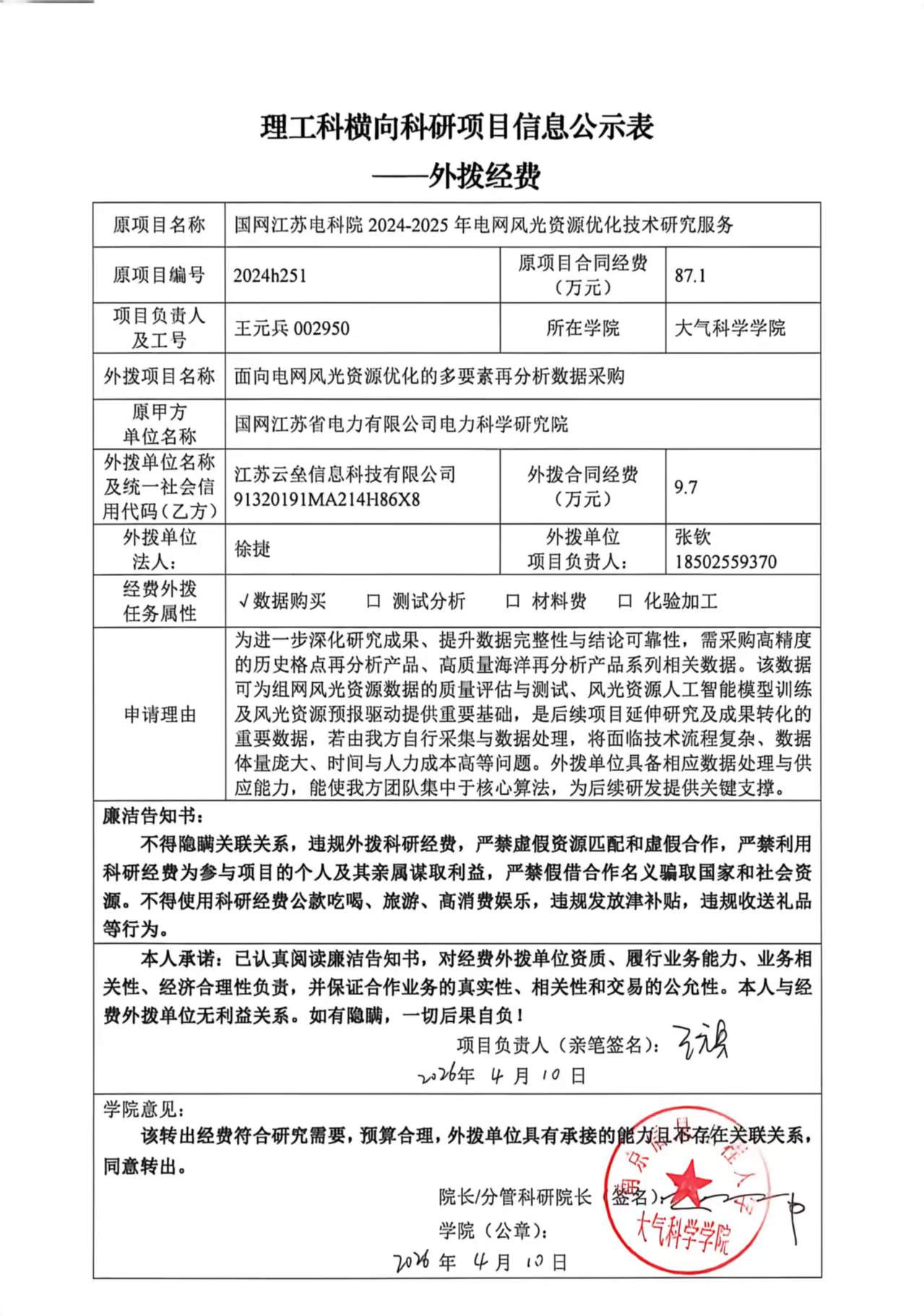
理工类普通横向项目外拨经费公示(9.7 万)
发布日期:2026-04-16  浏览次数:  作者:   来源:科技产业处

根据我校科研项目外拨经费管理要求,理工类横向项目外拨须进行公示,公示期5个工作日。现对我校拟外拨横向项目有关事项公示如下:

公示时间:自2026年4月16日起不少于5个工作日

公示期间,如对上述公示内容有异议,请以书面形式向学校反映。

联系人:曹老师

联系电话:025-58235162